美国商标注册实行「使用在先」原则,因此,在申请美国商标时,美国商标局会要求申请人提供「使用证据」。申请人必须提供证据来证明,实际有在美国市场相关产品或服务中使用该商标。因此,美国商标注册根据使用证据的情况,可以分为「实际使用申请」和「意向使用申请」两种方式:
 
实际使用申请
主要适用于申请的商标在美国已投入使用的情况,在向商标局提交申请时需要同时提交使用证据。
意向使用申请的优点:
1.申请前不需提供使用证据(多数跨境电商卖家商标尚未投入使用)
2.审查员前期不需核验使用证据,缩短审查周期,快速进入公告
3.使用证据审查相对宽松
4.申请人有更加充足的时间准备使用证据
5.若商标相似驳回,不需准备证据,不用做无用功
意向使用申请的缺点:官费稍高,成本稍高
 
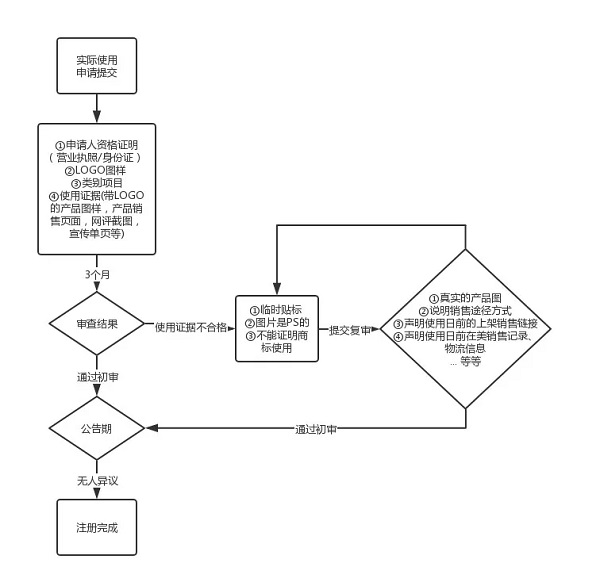
实际使用申请流程如下图:
 
意向使用申请
主要适用于申请的商标未来打算在美国市场投入使用,但目前尚未投入使用的情况。申请人可在商标初步授权后提供使用证明,并需要缴纳额外官费。
实际使用申请的优点:费用稍少,成本稍低
实际使用申请的缺点:
1.使用证据审查异常严格
2.证据不合格驳回,拉长审查时间周期
3.使用证据驳回复审与使用证据制作导致费用成本增加
 
意向使用申请流程流程如下图:
 

推荐